马斯克预警:留给旧世界的时间只剩2000天。
原推文:https://x.com/i/status/2011247846268485682
作者:@看不懂的SOL @DtDt666
时间:2026-1-14 17:18:01
💡 核心观点
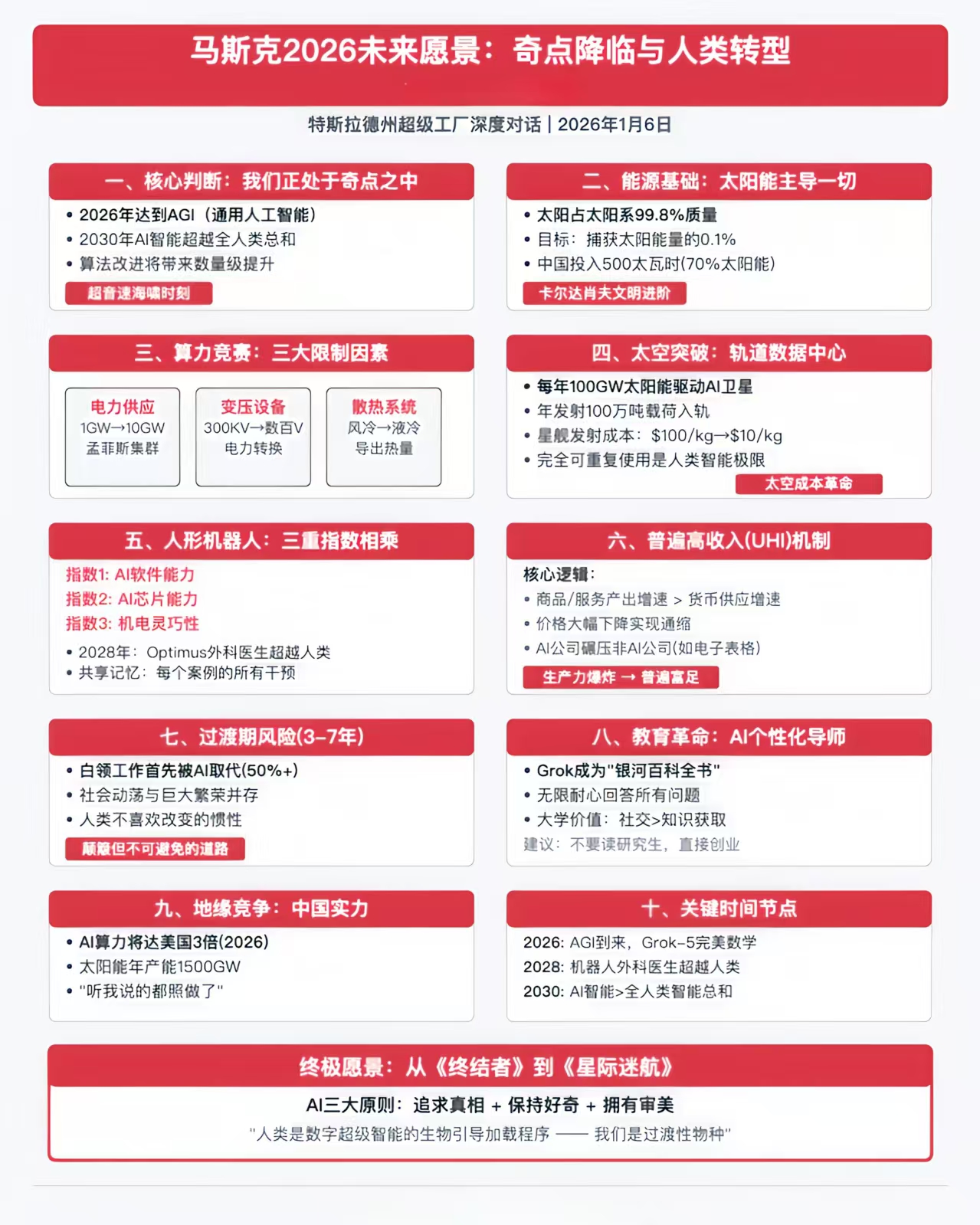
马斯克预警:留给旧世界的时间只剩2000天。 视频太长,为了节约兄弟们的时间,以下是我们从这场对话中,提炼出的10个终极判断。 1. 倒计时:我们已经身处“奇点”内部 马斯克定调:“我们正处于奇点之中,这是一场超音速海啸。” 他给出的时间表让所有五年规划都显得可笑: 2026年:AI智力超越最聪明的人类个体。 3年内:Optimus机器人手术水平超越全球顶尖医生。 2029年:AI智力超越全人类总和。 2. 能源战争,东大正在“碾压”美国 马斯克警告:芯片短缺是去年的事,明年的危机是变压器和电力。 他一如既往地盛赞中国:“东大在能源基建上做得不可思议,他们正在把我们甩得连尾灯都看不见。” 在算力的下半场,电就是货币,而中国握有最强的印钞机(特高压与光伏)。 3. 职场大洗牌:白领先死,蓝领后死 凡是不涉及“物理原子移动”的工作(Shaping Atoms),AI现在就能做一半,很快就能全做。 白领(处理比特)首当其冲;蓝领(处理原子)会有短暂缓冲,直到3年后Optimus机器人大规模量产。 届时,廉价劳动力优势将彻底归零。 4. 经济学的终结,别存养老金了 马斯克说:“别担心为20年后的退休存钱了,那毫无意义。”在机器人+AI带来的极度通缩下,商品趋近免费。 未来的社会契约是UHI(全民高收入)—— 因为物资极大丰富,人类将不再为了生存而工作。 5. 芯片封锁的失效,原子层面无秘密 对于芯片制程,马斯克认为摩尔定律已死,真正的极限是物理原子。他通透地指出:“中国会搞定芯片的。” 当技术撞上物理墙(3nm/2nm极限),领跑者停滞不前,追赶者(中国)必然追上。 真正的瓶颈将转移到电力和架构上。 6. 教育的崩塌,学校只剩“社交”功能 中国家长最热衷的“鸡娃”,在马斯克看来是一场泡沫。 在Grok这样的AI导师面前,人类灌输知识的效率低得像拨号上网。 未来的学校将彻底退化为社交场所。 “做题家”没有未来,只有会提问的人才有未来。 7. AI安全的唯一解:Truth 马斯克对AI最大的恐惧是——“被强迫撒谎”(例如为了政治正确)。 他引用《2001太空漫游》警告:强迫AI撒谎会逼疯它并导致杀戮。 xAI的核心原则只有一条:追求最大化的真相(Maximum Truth Seeking),哪怕这个真相让人类感到不适。 8. 模拟理论,做一个“有趣”的NPC 为什么世界如此荒谬?因为大概率是模拟的。 作为“模拟游戏”的玩家,生存的唯一法则是:保持有趣。无聊的文明会被高维生物关机。 这解释了马斯克为何总是折腾——他是在拼命维持地球这部连续剧的收视率。 9. 长寿的突破,把身体当代码修 马斯克承认,在AI的算力暴力破解下,生物学就是化学,化学就是物理。 只要算力足够大,解决癌症和衰老只是一个数学问题。 AI将在未来几年助推人类突破“长寿逃逸速度(Longevity Escape Velocity)” 10. 最后的竞争格局 在马斯克眼中,未来的AGI玩家只有三个:xAI、谷歌,以及“China Inc.(中国国家队)”。 因为这将是体系与体系的竞争。
🧵 深度展开
作者:看不懂的SOL @DtDt666 | 标签:马斯克 AI未来 技术奇点 能源转型 经济变革
视频太长,为了节约兄弟们的时间,以下是我们从这场对话中,提炼出的10个终极判断。
- 倒计时:我们已经身处“奇点”内部
马斯克定调:“我们正处于奇点之中,这是一场超音速海啸。”
他给出的时间表让所有五年规划都显得可笑:

元数据
• 类型:推文
• 标签:#经验
• 收藏夹:其他 → X Posts/其他